国家发改委和商务部于2019年11月22日正式发布并实施《市场准入负面清单(2019年版)》(“2019版清单”)[1],这是我国全面实施市场准入负面清单制度以来的首次年度修订。与2018年版清单相比,2019版清单减少了20项(如养老机构和社会福利机构设立许可等),同时,亦将包括科创板IPO等依法新设的准入措施纳入,并加大了全国性清单整合力度,旨在全面落实“全国一张清单”的管理要求。值得一提的是,2019年版清单还列出了每条措施的主管部门以及完成清单事项的统一编码,离实现清单事项“一网通办”的目标更近了。以下拟就2019年版清单与2018年版清单的主要区别以表格方式进行简要介绍。
[1] 市场准入负面清单制度,是指国务院以清单方式明确列出在中国境内禁止和限制投资经营的行业、领域、业务等,各级政府依法采取相应管理措施的一系列制度安排。市场准入负面清单以外的行业、领域、业务等,各类市场主体皆可依法平等进入。
1.删除的内容
与2018年版相比,2019年版清单适时取消了一批与目前的社会发展环境不相适应的行业准入门槛,如典当业特种行业许可证等。而放开养老机构和社会福利机构的设立审批,则是落实2018年9月《国务院关于完善促进消费体制机制进一步激发居民消费潜力的若干意见》和《完善促进消费体制机制实施方案》的相关要求。此外,2019年版清单还删除了“消防技术服务机构资质审批”、“职业技能考核鉴定机构设立审批”和“社会福利机构设置许可”等十余项前置许可措施,进一步放宽市场准入。
2.新增的内容




相对于2018年的清单,2019年版清单的禁止事项中新增了“不符合主体功能区建设要求的各类开发活动”,这是为了更好地管控主体功能区的各类开发活动。此外,2019年版清单与时俱进地纳入了“科创板首次公开发行股票注册”等新设准入措施,并将少量符合社会实际需求的事项,如“生鲜乳运输、生鲜乳收购站许可”、“废弃电器电子产品处理企业资格审批”等列入准入措施。为了在实现“全国一张清单”的同时兼顾地区差异,2019年版清单还列入了“保健用品批准证书发放”、“地方铁路运营许可证的核发”等地方准入措施。而“严重违法失信主体”的禁入,是为了顺应公民信用建设的大环境。值得一提的是,根据2019版清单,非金融机构或不从事金融活动的企业,不得在其名称中包含“基金管理(含公募和私募基金管理)。
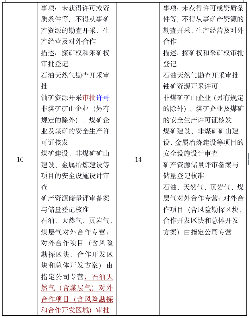
3.调整的内容



























相较2018年版,2019年版清单主要是将重合度较高的项目进行合并、整合,如2019年版清单第44项“特定商品和技术”整合了2018年版第49-51项,此举有利于加强清单的精简和高效。同时也有对准入措施具体描述的细化,如“货运许可”细化到货车的重量,对第一和第二类监控类化学品的准入措施实行区别对待等。









